化学脱叶技术是棉花机械采收的关键技术,而棉花对脱叶剂的敏感性直接影响到脱叶效果,进而影响到机采棉的含杂率及纤维品质。然而生产上很多棉花品种表现为对脱叶剂不敏感,叶片脱落效果差。基于此,探究棉花脱叶敏感性遗传基础,培育对脱叶剂敏感的棉花品种显得尤为重要。
近日,皇冠联合新疆农垦科学院在中科院一区TOP 期刊Industrial Crops & Products发表了题为 “Genome-wide association screening and verification of potential genes associated with defoliation rate induced by defoliant in upland cotton”的研究论文。该研究通过利用328份陆地棉种质脱叶剂处理后的脱叶率进行全基因组关联分析,挖掘到了一个控制脱叶剂敏感性主效QTL,并鉴定到一个关键基因,驯化分析结果表明,该基因优异单倍型在中国机采棉育种过程中受到了选择。

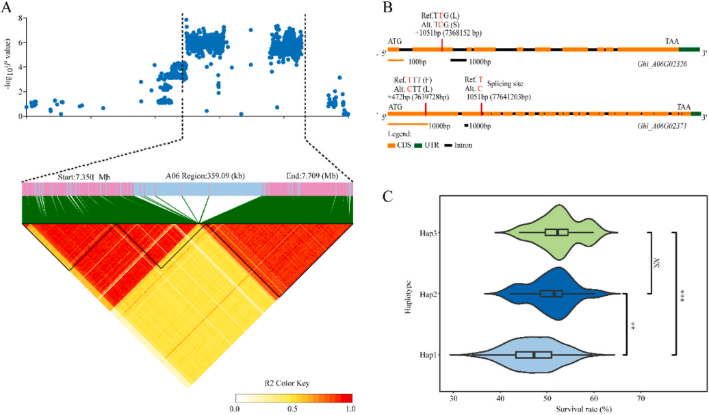
该研究对328分脱叶剂处理的陆地棉品种4个环境的脱叶率(DR)进行全基因组关联分析,在多环境及BLUP中鉴定到一个控制脱叶剂敏感性主效QTL qDS-A06 (图1)。结合连锁不平衡分析、单倍型分析和表达分析,在qDS-A06中鉴定出一个影响DR的关键候选基因,命名为GhDS-A06,该基因编码一个TPR蛋白,西红柿和拟南芥同源基因参与了离层的发育。GhDS-A06的单倍型分析发现,基因型为GhDS-A06CC的植株比基因型GhDS-A06TT的植株对脱叶剂更敏感,因此将GhDS-A06TT认为是优异的单倍型(图2)。进一步分析发现,优异单倍型频率在我国不同棉花产区间存在差异,来源于西北地区(主要是新疆)陆地棉品种的优异单倍型频率远高于其他地区(图3),这和我国的机采棉起源地也是相吻合的,表明该单倍型在我国机采棉育种过程中得到了选择和固定;尽管如此,在西北地区,仍然有25%左右的陆地棉品种不包含优异等位基因,因此,还有进一步开发利用的潜力。进一步通过对GhDS-A06在脱叶剂敏感和不敏感两种材料中诱导表达分析发现GhDS-A06负调控陆地棉叶柄脱离层的形成,该功能和西红柿同源基因功能一致。综上,本研究结果不仅为陆地棉落叶敏感性的遗传研究奠定了基础,也为机采棉脱叶剂敏感性的遗传改良提供了理想的靶点。
皇冠潘振远副教授、新疆农垦科学院周小凤研究员和皇冠硕士研究生王润泽为该文共同第一作者,新疆农垦科学院余渝研究员和皇冠聂新辉教授为该文共同通信作者。该研究得到国家重点研发计划(2022YFD1200301)、农业生物育种重大项目(2023ZD04040-5-2)及皇冠高层次人才科学研究启动项目(RCZK202013)等项目资助。

图1. DR的GWAS结果

图2 GhDS-A06基因的自然变异与陆地棉的落叶敏感性显著相关

图3.不同地理区域的GhDS-A06单倍型频率分析
(通讯员:潘振远、王润泽、叶子振)

教育部
